世赛传捷报 技能绽芳华
【喜报】1金1银4铜!我校实现世界职业院校技能大赛总决赛争夺赛历史性突破
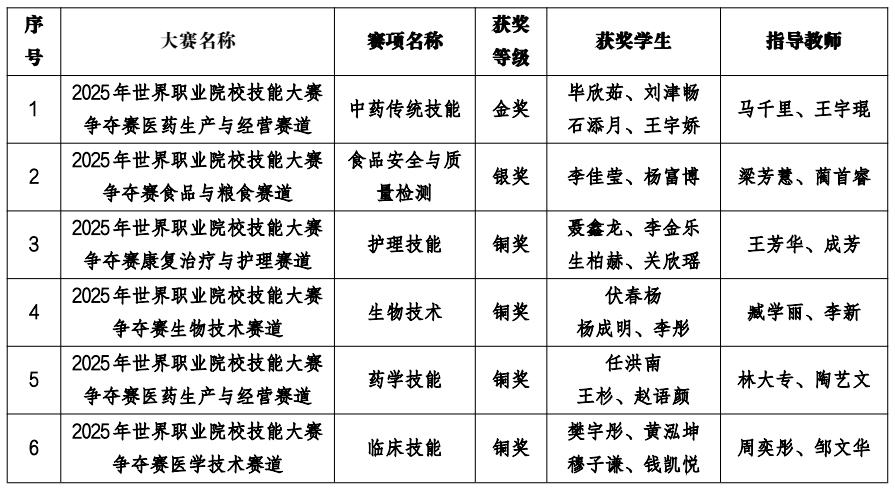
世赛竞逐展锋芒,技赢未来铸辉煌!在刚刚落幕的2025年世界职业院校技能大赛总决赛争夺赛中,我校代表队不负众望、奋勇拼搏、连创佳绩,分别在高职组医药生产与经营赛道、食品与粮食赛道、康复治疗与护理赛道、医学技术赛道、生物技术五大核心赛道强势突围,表现卓越,最终斩获金奖1项、银奖1项和铜奖4项,实现我校在该项赛事的历史性重大突破!

本次大赛中,我校中药传统技能代表队凭借出色的创新设计思路、扎实的专业功底与默契的团队协作,在激烈角逐中脱颖而出,勇夺东北三省在该赛项中的唯一金奖,用实力彰显长医在中药学领域的硬核实力!

食品安全与质量检测代表队以“毫厘必较”的严谨态度备赛,反复研磨操作流程、优化细节方案,最终实现我校在该赛项的银奖新突破,展现了精益求精的工匠精神。

护理技能、临床技能、药学技能和生物技术四支代表队沉着应战、发挥稳定,凭借扎实的专业储备和娴熟的实操能力,均斩获铜奖,充分彰显出我校在多专业领域齐头并进、协同发展的育人成效。

这份沉甸甸的荣誉背后,是学校长期践行“以赛促教、以赛促学、以赛促建”教育理念的生动实践,离不开学校领导的高度重视与统筹推进,得益于职能部门和院部师生的协同保障、全力支持,更凝聚着参赛师生日夜苦练的汗水与永不言弃的坚持。学校向所有获奖师生致以最热烈的祝贺!你们是长医的骄傲,用奋斗为校争光,用技能诠释担当!


此次1金1银4铜的优异成绩,不仅体现了我校专业建设与人才培养的雄厚实力,也为吉林职业教育增添了光彩。希望全校师生以获奖团队为榜样,弘扬“严谨专注、精益求精”工匠精神,勇于创新、再接再厉,在今后的各项赛事和教学实践中不断突破,为推动学校高质量发展和吉林职业教育提升作出更大贡献!
特此报喜,共贺荣光!
祝愿长医乘风破浪,再创辉煌!
长春医学高等专科学校
2025年9月1日