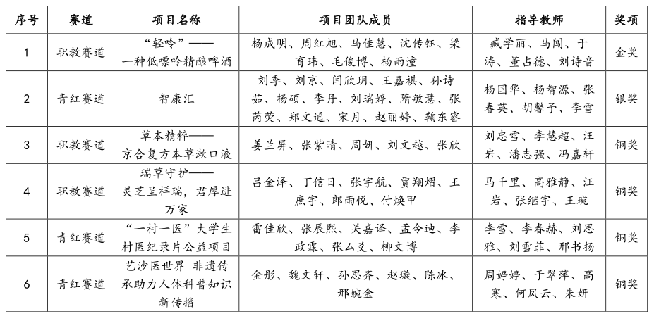
近日,吉林省教育厅发布了《关于公布“建行杯”中国国际大学生创新大赛(2024)吉林省赛获奖名单的通知》,我校共荣获奖项6项,其中金奖1项,银奖1项,铜奖4项,药品食品学院生物工程教研室主任臧学丽荣获优秀指导教师荣誉称号。

本次大赛由吉林省教育厅、四平市人民政府等十个部门共同主办、吉林师范大学与吉林工程职业学院承办、中国建设银行吉林省分行协办。大赛以“我敢闯 我会创”为主题,围绕“更中国、更国际、更教育、更全面、更创新、更协同”的总体目标,旨在“三位一体”统筹推进教育、科技、人才工作,着力培育新质生产力,推进高校创新创业教育改革,加强拔尖创新人才自主培养。
自赛事启动以来,我校广泛宣传动员、精心组织谋划,共有216个项目报名,累计参赛学生人数898人。经过院部初赛、校级复赛、校级决赛层层筛选,共推荐10个项目参加省赛。
通过参加本次大赛,切实让我校学生在创业实践中增本领、长才干,提高了学生的创新精神、创业意识和创新创业能力。未来,学校将秉承“以赛促教、以赛促学、以赛促创”的双创育人理念,不断深化创新创业教育体系建设,为培养更多具有创新精神和实践能力的高素质人才贡献力量。
教 务 处
2024年10月30日