近日,由工业和信息化部人才交流中心主办的第二届全国仿真创新应用大赛总决赛落下帷幕。本次大赛以“仿真驱动创新,应用推进融合”为主题,设置六个赛道,采用初赛、省赛区决赛、全国总决赛三级赛制。
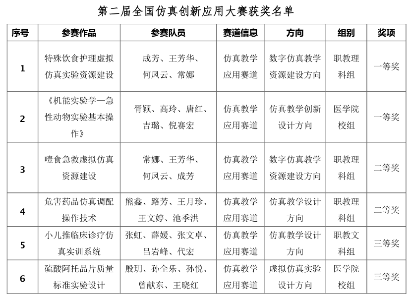
大赛吸引了来自全国827所单位的4370支团队参赛,经过激烈的角逐,944支团队入围全国总决赛,其中71所高职院校总计获奖158项。我校共有6个作品参赛,最终获得国赛一、二、三等奖各两项,获奖数量位居全国并列第三。


全国仿真创新应用大赛由工业和信息化部人才交流中心主办,是我国仿真技术创新应用领域最高水平的技术竞赛。大赛以仿真服务产业发展需求为导向,以提升仿真技术应用型人才培养质量为目标,将仿真行业发展需求有机融入教学过程。
本次大赛充分展示了学校教育教学能力以及对仿真技术人才培养水平,学校将以此为契机,加强虚拟仿真实训项目及实训基地打造,助力仿真技术应用型人才培养。
教 务 处
2023年12月30日